中国政府网
|
新疆政府网
|
喀什政府网
繁体
无障碍
登录
注册
首页
走进疏勒
政务动态
政务公开
政务服务
政民互动
疏勒概况
疏勒味道
疏勒印象
旅游疏勒
最新动态
中央新闻
自治区新闻
地区新闻
疏勒新闻
专题专栏
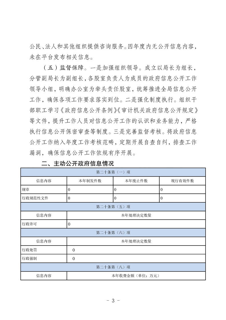
政府信息公开指南
政府信息公开制度
依法主动公开目录
政府信息公开年报
依申请公开
个人办事
法人办事
便民服务
行政权力事项清单
公共服务事项清单
最多跑一次事项清单
不见办理事项清单
事项办件公示
给县长写信
网上信访
12388举报
国务院“互联网+督查”
新疆维吾尔自治区 “互联网+督查”
网上调查
来信选登
当前位置: 首页 / 政务公开 / 政府信息公开年报 / 2025年度 /
政府职能部门
2026
01/21
20:14
来源:
本站
字体:【
大
中
小
】
访问量:
次
扫一扫在手机打开当前页
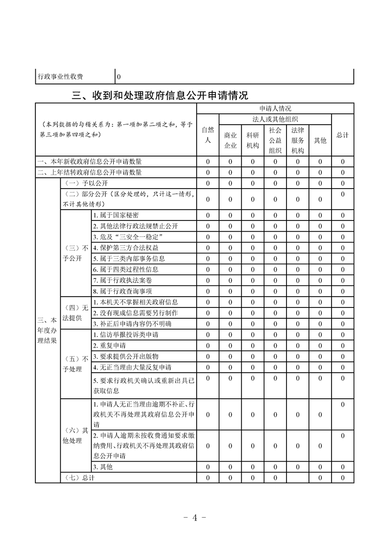
疏勒县审计局2025年政府信息公开工作年度报告
发布时间:2026-01-21 20:14 来源:本站
关联稿件: